为落实公司“助学二学历”招生工作,提升跨领域学习能力,增强就业竞争力,6月12日下午,太阳成集团122ccvip在公共教学楼A107开展“助学二学历”招生宣讲,大一班主任和大一全体同学参加。

“助学二学历”项目旨在为同学们提供一个多元化的学习平台,在完成主修专业的同时,可以选择另一个完全不同的领域进行深入学习。这不仅能丰富同学们的知识结构,还能提升自身综合素质,为未来的职业发展打下坚实的基础。

公司党总支书记宋燕萍向大家简要讲解了“助学二学历”的相关信息,介绍了所开设的专业,并解释了“二学历”的政策与优势。宋燕萍表示,各位同学要努力提升自身的综合能力,培养跨学科的思维方式和解决问题的能力,为自身未来增添更多可能性,为太阳成集团122ccvip的发展壮大作出贡献。

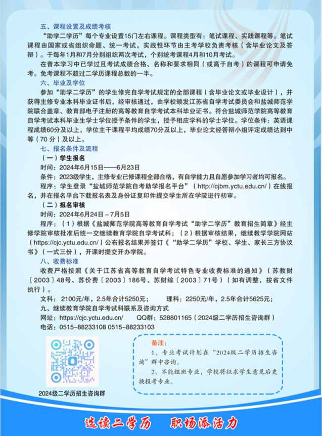
招生简章




此次宣讲活动,让同学们对“助学二学历”项目有了更多的了解和认识,心动不如行动,欢迎太阳成集团122ccvip的学子们积极参与“助学二学历”项目,开启跨学科学习新时代!